Вентиляция в парилке в бане
Вентиляция парилки позволяет обеспечить качественный обмен воздуха между внутренним помещением парной и внешней атмосферой улицы. Условно разделим этот процесс на вентиляцию и проветривание. Под вентиляцией подразумевается обеспечение циркуляции воздуха между парной и улицей в процессе принятия банных процедур, то есть при нагретой парилке. А проветривание проводится уже после окончания парения и осуществляется за счет открытия двери, окна или специальных воздуховодов если они есть.
Зачем нужна вентиляция?
Вентиляция выполняет две основные функции. Первая заключается в подаче свежего воздуха в парилку и вытяжке отработанного воздуха, содержащего меньшее количество кислорода, чем необходимо для комфортного нахождения в помещении. На первый взгляд может показаться, что это не такая уже и важная задача, ведь многие парилки не имеют вентиляции и люди парятся в них без проблем.
На данный момент большинство современных печек изготавливаются из нержавейки, но некоторые популярные модели прошлых лет и многие самодельные печи в своей конструкции используют углеродистую сталь. Этот материал при нагреве до высоких температур начинает активно взаимодействовать с кислородом в воздухе, от чего на его поверхности образуется окалина, а кислорода в помещении становится меньше из-за активной химической реакции с металлом.
Дополнительным положительным эффектом от вентиляции может стать устранение одного из наиболее распространенных недостатков парных помещений — холодного пола из деревянных досок. Если грамотно направить тепловые потоки так, чтобы прогретый воздух заходил в подпольное пространство, то гарантированным результатом становится прогрев подполья и, как следствие, комфортный тёплый пол.
Оптимальная схема вентиляции в парной
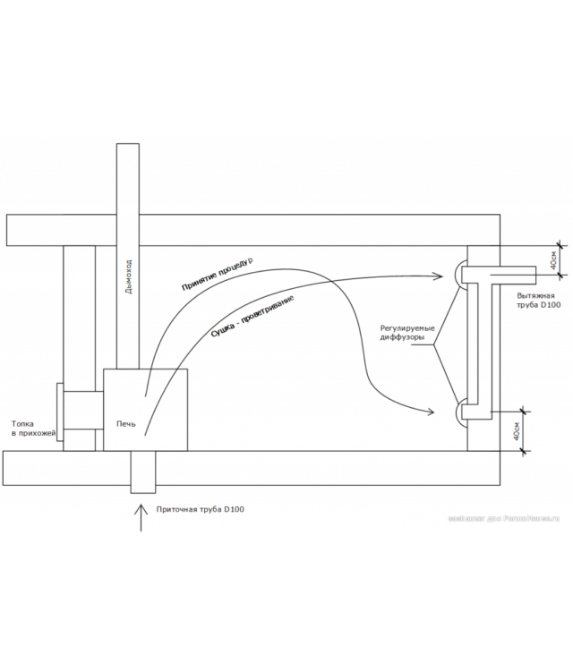
Качественный воздухообмен способна обеспечить только такая конструкция, которая подразумевает устройство входящего в парилку потока воздуха из улицы, а не из смежных помещений. Тем более не допустима организация притока воздуха из комнаты отдыха, не имеющей собвственного вентиляционного канала, подающего свежий воздух снаружи.
На схеме выше можно видеть все конструктивные элементы, необходимые при организации эффективной вентиляции в парном отделении. Здесь самое важное — это подача охлажденного уличного воздуха непосредственно под корпус печи. Такое решение позволяет минимизировать контакт человека с холодными потоками, идущими снаружи, так как они успевают в достаточной степени прогреться при входе в парилку, попадая на наиболее разогретый элемент в помещении — банную печь.
Второй важной частью вентиляционной конструкции является система вывода отработанного воздуха — вентиляционный канал, расположенный в дальнем от печи углу парной. Воздух заходит в нижнее отверстие трубы и по законам физики движется вверх по каналу, ведущему через потолок на улицу.
Инструкция по изготовлению вентиляции своими руками
Прежде всего нужно организовать канал подачи воздуха в парильное отделение. В зависимости от конструкции пола и типа строения эта задача имеет различные варианты решения. Рассмотрим пример обустройства входящего воздуховода в бане из сруба.
В одном из бревен было изготовлено отверстие, необходимое для установки в него пластиковой трубы диаметром 110 мм. После чего с помощью специального разветвителя была обеспечена возможность разделить канал на две части: одна заходит непосредственно в парилку возле печи, а вторая через специальную деревянную перегородку подходит к кирпичной обкладке печки с другой стороны.
Выход воздуха в данном случае был выполнен за счет установки вертикальной трубы аналогичного диаметра в углу на противоположной печи стене. Как видно, здесь канал для выходящих потоков максимально прост — отверстие на улицу сделано прямо в парилке, под потолком.
Если баня имеет деревянный проливной пол, то оптимальная конструкция выходного канала вентиляции будет выглядеть следующим образом.
Тут хорошо видно, что труба заходит в подполье, что обеспечивает затягивание тёплого воздуха под половые доски и гарантирует их эффективный прогрев и просушку.
Пример установки входящего вентканала для каркасной бани, установленной на свайном или столбчатом фундаменте.
Для создания более сильной тяги из помещения парилки вытяжная труба выводится из неё через потолок на второй этаж и далее через стену или крышу на улицу. Если выход воздуховода выполняется через потолок, то рекомендуется выполнить его утепление. Если этого не сделать, то зимой труба на чердаке будет сильно охлаждаться. Этот приведет к тому, что горячий пар идущий из парилки на выход, при контакте с холодным материалом воздуховода, превратится в конденсат и осядет внутри трубы. В результате капли начнут стекатьвниз по каналу и попадать обратно в парилку, дополнительно увлажняя пространство возле трубы.
Ниже можно видеть ещё один пример реализации оптимально схемы вентиляции, размещенной ранее.
Под деревянным настилом проливных полов установлена металлическая труба подачи воздуха. С одного конца она выходит на улицу, а другим подходит непосредственно под печь. Далее размещены фото того, как можно закрыть трубу в парилке декоративным деревянным коробом.
Технология проветривания
Самое эффективное проветривание парилки обеспечивает так называемая система «залповой вентиляции». Своё название технология получила за то, что процесс длится минимальное количество времени, за которое воздух в парилке успевает практически полностью смениться. Выполнять процедуру следует в промежутках между приёмом банных процедур.
Принцип в том, чтобы одновременно открыть дверь в парилку и, находящееся в противоположной или одной из боковых стен, вентиляционное отверстие или окно. Важно, чтобы точка выхода воздуха располагалась как можно дальше от двери, чтобы максимально быстро и продуктивно сменить воздух парной и в наименьшей степени снизить температуру стен, пола, потолка и полоков, а также печи внутри помещения.
Пример изготовления вентиляционного отверстия с регулируемым металлическим диффузором на фото ниже. Его установка выполняется на высоте около 30-50 см от пола, обычно под полоком.
Данное отверстие одновременно выполняет функции вытяжного канала. Его можно совмещать с окном или верхним вытяжным отверстием.
Что касается эффективности залпового метода проветривания, то для её определения проводились специальные эксперименты. На практике установлено, что окно с размерами 400х400 мм позволяет полностью сменить воздух в парилке объёмом 15 м³ всего за 6 минут. Здесь нужно сказать, что речь идёт именно о 100% замене старого воздуха на новый, что в принципе и не требуется. Для продолжения процесса парения в комфортных условиях достаточно выполнять процедуру в течение 2-3 минут, а это в самой минимальной степени влияет на охлаждение внутренних поверхностей парной и банной печки.




























